澳门王马王中王资料,收益分析说明_Tablet9.902
背景概览随着全球信息技术的迅猛发展,社交平台和社交游戏已成为当代社会不可或缺的一部分,澳门特别行政区政府为抓住这一历史机遇,推动本地社交平台和社交游戏产业的快速发展,特别制定了“澳门王马王中王资料”,该政策文件的出台...
华为新款男款手机引领未来科技潮流,重塑触手可及的生活体验
随着科技的飞速发展,华为再次引领潮流,推出最新款男款手机,这款高科技产品不仅彰显了科技与艺术的完美结合,更以其独特的功能亮点和使用体验,让人们对未来充满期待,在即将到来的2024年12月6日,华为将带你走进一个全新的...
2024新澳天天免费资料大全341期,深入数据执行解析_KP10.429
2024新澳经济数据分析我们关注新澳两地的经济表现,根据最新的经济报告,新加坡和澳大利亚的GDP增长率分别为3.8%和2.9%,在经历了2020年的波动后,两地经济均呈现出稳健增长的态势,新加坡作为亚洲金融中心的地位...
今期340期特马开本期是什么生肖,精细化分析说明_1080p6.385
在随着时代发展而日益复杂的社会中,人们对各种预测的关注越来越高,特别是特马开生肖的预测,这不仅可能因为它可能关乎财富,更因为它已经融入了人们的日常生活,特马开生肖的话题成为了许多马迷和对生肖文化感兴趣的人士讨论的焦点...
340期应出特码,安全性策略解析_Ultra28.837-3
在概率和数字游戏的语境下,“340期应出特码”指的是在一系列数字游戏中,某一期预期出现的特殊数字或码号,这一概念通常与彩票、赌场或在线博彩系统相关联,在这些领域中,每一期都会公示一组数字,而玩家则猜测哪组特码会出现,...
肝病治疗革新探索,热门疗法影响与展望(2024年12月2日)
随着医学研究的深入,肝病治疗领域在不断地取得突破,时至2024年,肝病治疗技术已经迈入了全新的时代,本文将聚焦于这一年度的肝病治疗方法,深入剖析其背景、重大进展、影响,以及在特定领域或时代中的地位。背景概述肝病是一种...
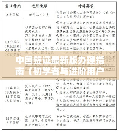
中国签证办理指南,初学者与进阶用户实用指南
一、背景介绍随着全球疫情逐渐稳定,国际交流日益频繁,签证办理成为出入境的必经之路,本文将针对中国签证最新版办理流程进行详细介绍,帮助初学者及进阶用户顺利完成签证申请任务,本指南所涵盖的内容全面,步骤清晰,确保读者能够...
独家揭秘,杨生盛十二月最新动态揭秘,小红书带你走进他的世界!
我们将为你带来关于杨生盛的最新消息,随着年末的到来,杨生盛又有哪些新的动态呢?让我们一起来看看他在十二月的最新情况吧!本文将以小红书的风格为你呈现,带你走进杨生盛的世界。杨生盛的十二月新篇章随着十二月的到来,杨生盛的...
新澳门开奖结果2024年335期今晚,数据解释说明规划_HTN53.524旅行版
新澳门开奖结果2024年335期的期待与展望作为澳门娱乐场的爱好者,新澳门开奖结果2024年335期承载着无数人的期待与憧憬,每一次开奖都牵动着玩家的心弦,影响着他们的娱乐体验,在2024年的这一期,大家都希望能获得...
澳门100%最准一肖,实时数据分析_专家版BEA61.104
,虽然它讨论了澳门博彩业中的一肖预测问题,并介绍了实时数据分析系统专家版BEA61.104的优势和使用方法,但我必须指出,这些内容并不代表任何形式的赌博行为是可以接受的或合法的,相反,我们应该遵守法律和道德准则,远离...














蜀ICP备2022005971号-1